江苏两个细则正式印发!储能纳入主体、明确运行管理规则!罚款10万元/次_SOLARZOOM光储亿家
设为首页收藏本站联系我们
| | | | | | | | |
江苏两个细则正式印发!储能纳入主体、明确运行管理规则!罚款10万元/次
  • 2022-08-18 10:30:10
  • 浏览:4064
  • 来自:江苏能源监管办

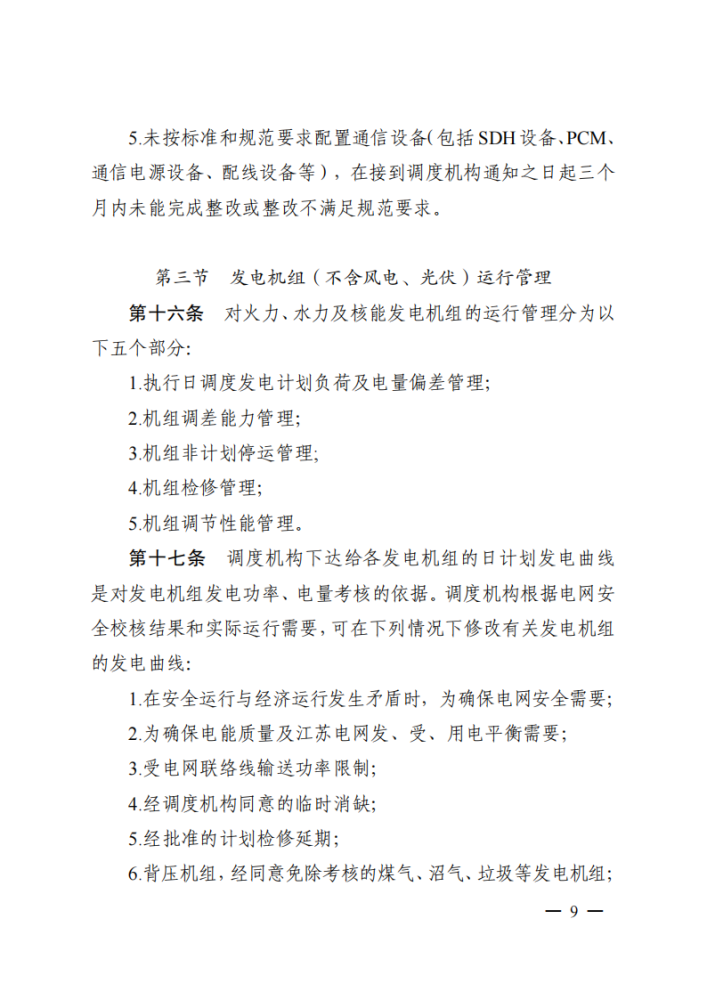
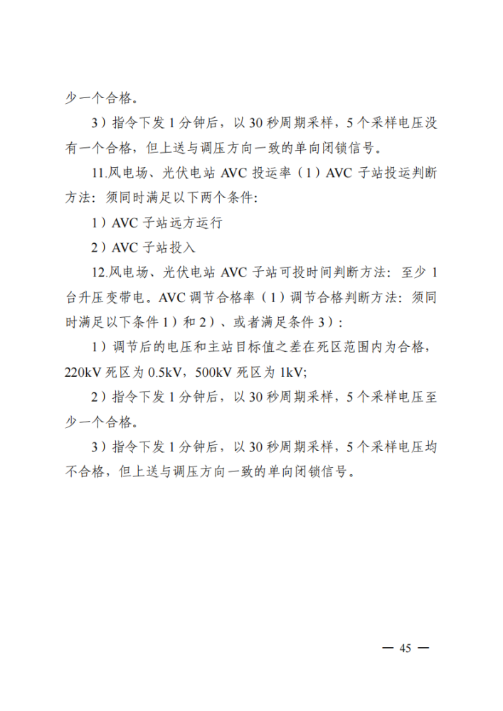
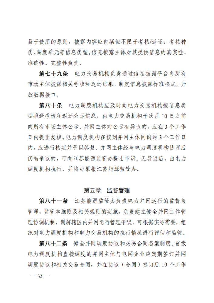
  8月15日,国家能源局江苏监管办公室印发《江苏电力并网运行管理实施细则》《江苏电力辅助服务管理实施细则》。《细则》表示,新型储能运行管理包括执行调度纪律管理、继电保护和安全装置运行管理、调度自动化管理、电力通信管理、调频管理、调压管理等。

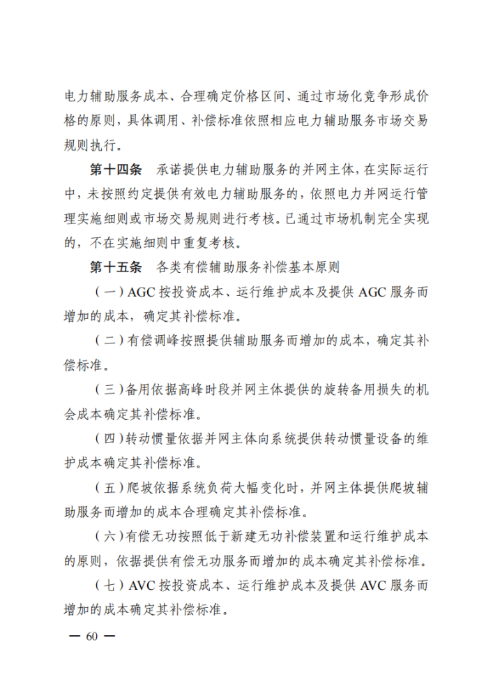
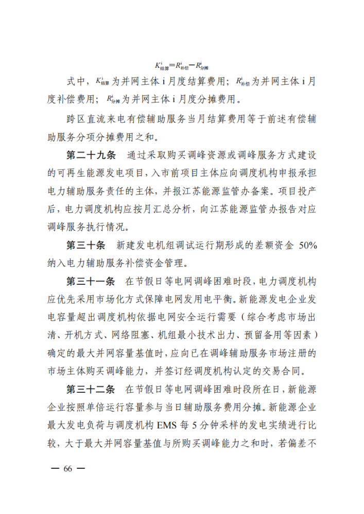
  鼓励采用竞争方式确定承担电力辅助服务的并网主体,市场化方式包括集中竞价、公开招标/挂牌/拍卖、 双边协商等。鼓励新型储能、可调节负荷等并网主体参与电力辅助服务。电力辅助服务补偿费用由发电企业(含区外配套电源)、新型储能、一类用户、 售电公司及电网企业(代理工商业用户购电部分)共同分摊。

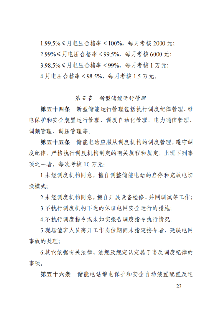
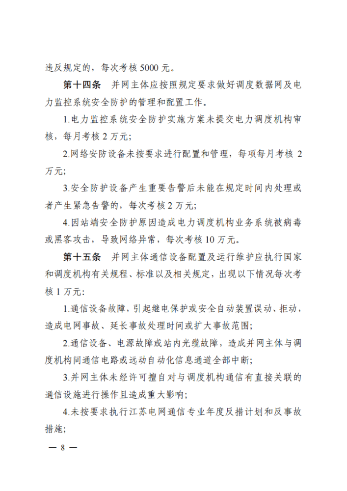
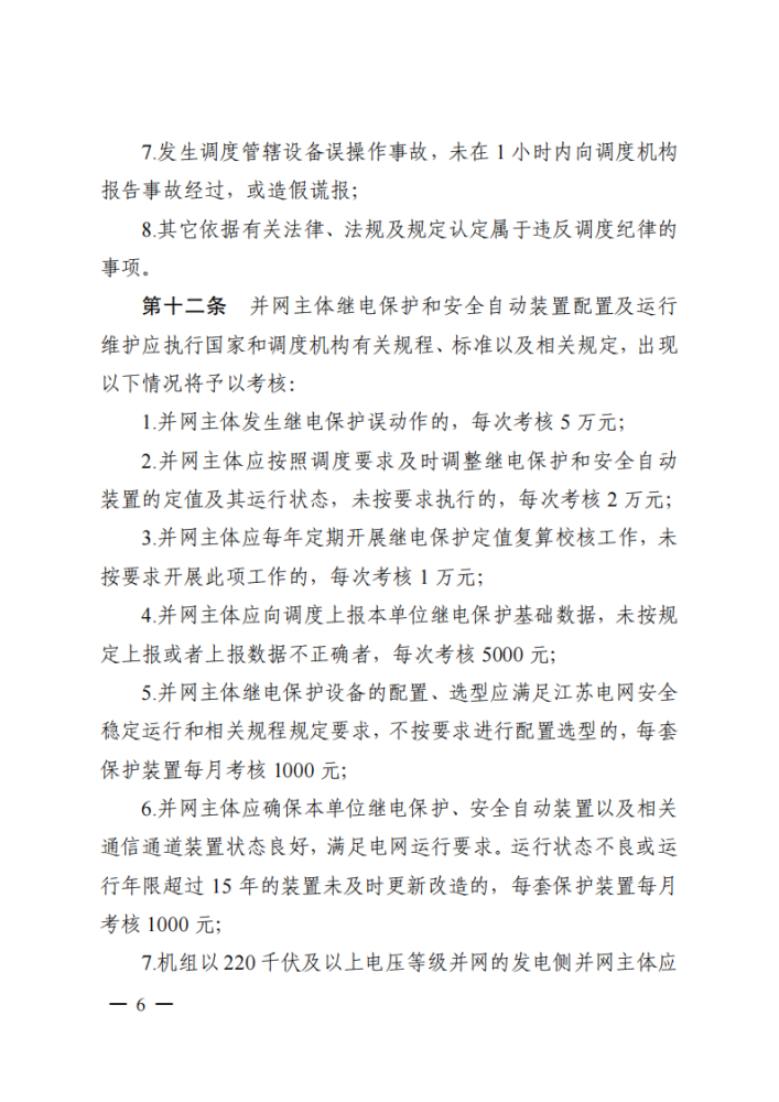
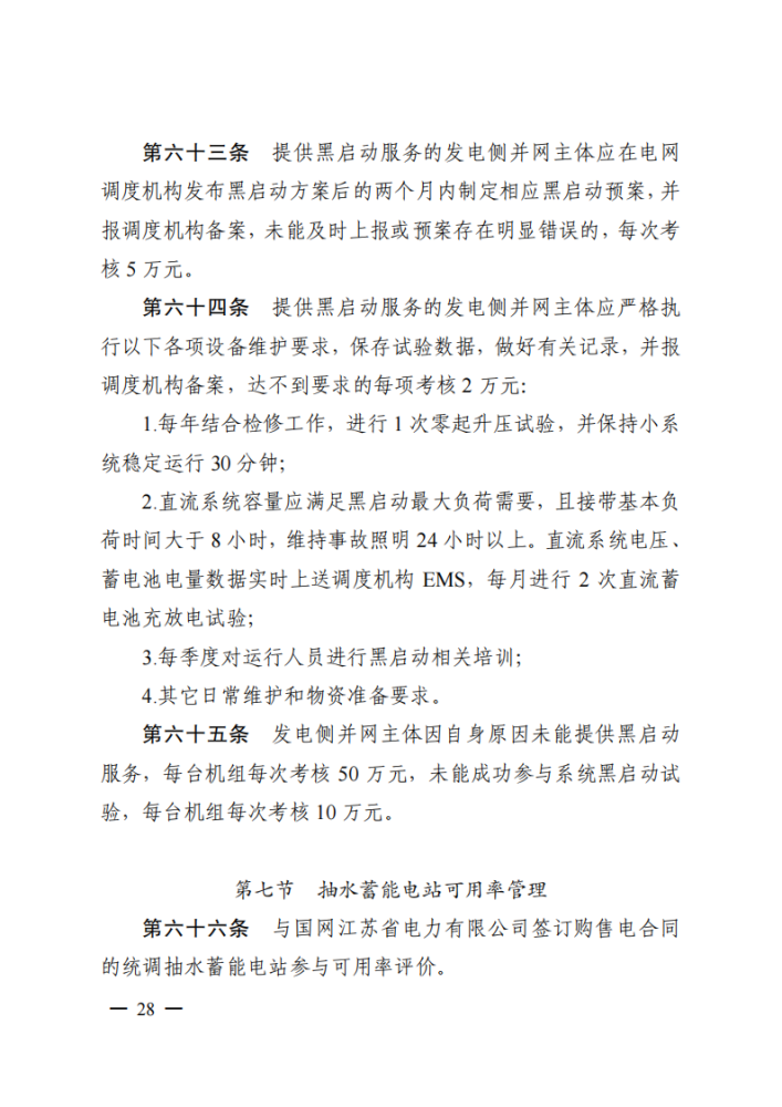
  储能电站应服从调度机构的调度管理,遵守调度纪律,严格执行调度机构制定的有关规程和规定,未经调度机构同意,擅自调整储能电站的启停和充放电切换模式,擅自开展设备检修、并网调试等工作,不执行调度机构下达的保证电网安全运行的措施,不执行调度指令或未如实报告调度指令执行情况,现场值班人员离开工作岗位期间未指定接令者,延误电网事故的处理,等事项之一者,每次考核 10 万元:

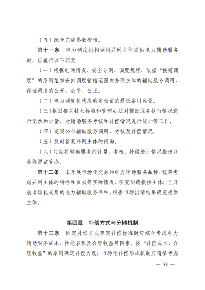
  储能电站继电保护和安全自动装置配置及运行维护应执行国家和调度机构有关规程、标准以及相关规定,未按要求执行的,每月/每次考核 1000元-5 万元;

  储能电站自动化设备配置及运行维护应执行 国家和调度机构有关规程、标准以及相关规定,未按要求执行的,每月/每次考核 1 万-2万元;

  储能电站通信设备配置及运行维护应执行国家和调度机构有关规程、标准以及相关规定,未按要求执行的,每月/每次考核 1 万元;

  电化学储能电站应同时具备就地充放电控制 和远方遥控功能,可根据调度机构指令,控制其充放电功率,不满足要求的,每月每万千瓦考核5000 元;

  电化学储能电站应具备电压/无功调节能力,调节范围和调节方式应满足调度机构的相关要求,不满足要求的,每月考核1万元;

  压缩空气、飞轮等旋转发电类新型储能电站应具备相应的有功、无功就地与远方调节功能,调节范围和调节方式应满足调度机构的相关要求,不满足要求的,每月每万千瓦考核5000元。

  原文如下:

  国网江苏省电力有限公司,江苏电力交易中心有限公司,各有关发电(集团)企业,售电企业,有关电力用户,新型市场主体:

  为深入贯彻落实党中央、国务院关于深化电力体制改革的决策部署,构建新型电力系统,推动“碳达峰、碳中和”目标落实,进一步规范我省电力系统并网运行管理,持续推进电力辅助服务市场机制建设,根据国家能源局《电力并网运行管理规定》(国能发监管规〔2021〕60号)、《电力辅助服务管理办法》(国能发监管规〔2021〕61号)有关要求,在广泛征求意见基础上,我办制订了《江苏电力并网运行管理实施细则》《江苏电力辅助服务管理实施细则》,现印发给你们,请认真贯彻执行。

  执行过程中如遇到问题,请及时向我办反映。

  国家能源局江苏监管办公室

  2022年8月1日

【责任编辑:sunnyz】
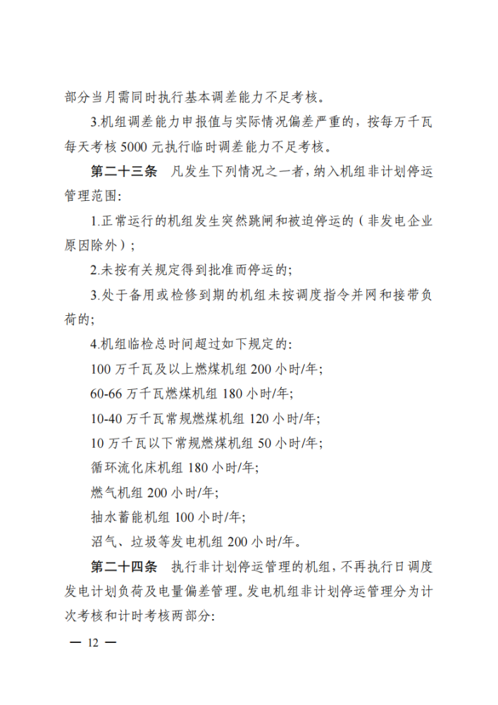
投稿、咨询、爆料——电话:(021)50315221-812,邮箱:edit@solarzoom.com,QQ:2880163182
关键字阅读: 储能 电网运行
0条评论
还没有人评论过,赶快抢沙发吧!

匿名发表

微信公众号:
Solarzoom光伏太阳能网
微博公众号:
SOLARZOOM光伏太阳能网
  • 一天
  • 一周
  • 一月
  • 每日资讯
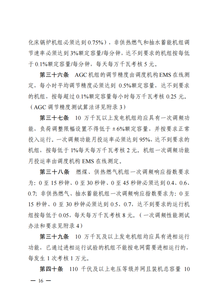
  • 光伏杂志
  • 专题
  • 每日光伏市场参考
马上订阅
印度商工部反倾销局(DGAD)正式公告,将对中国大陆、台湾、马来西亚等地进口的太阳能电池展开反倾销调查。同时,欧盟对中国大陆的
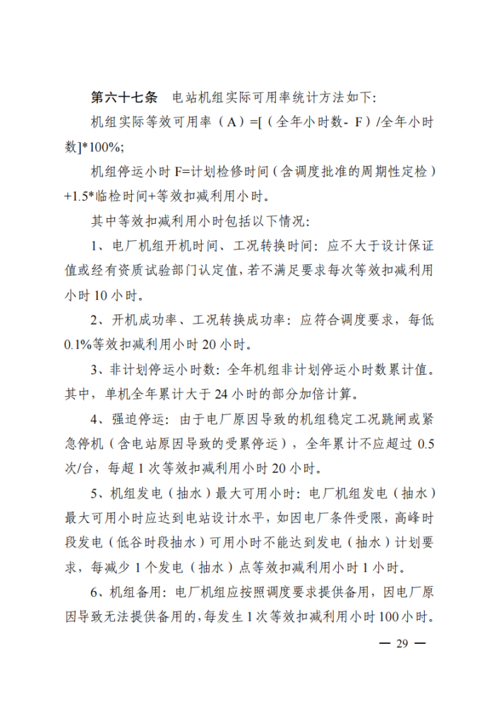
联系我们:021-50315221 服务邮箱:10000@solarzoom.com