关于侨源(金堂)气体有限公司通威太阳能光伏产业基地项目侨源气体配套空分生产线扩建项目的节能审查意见_SOLARZOOM光储亿家
设为首页收藏本站联系我们
| | | | | | | | |
关于侨源(金堂)气体有限公司通威太阳能光伏产业基地项目侨源气体配套空分生产线扩建项目的节能审查意见
  • 2025-07-09 15:11:46
  • 浏览:1572
  • 来自:四川省经济和信息化厅

川经信审批〔2025〕12号

侨源(金堂)气体有限公司:

你公司《关于通威太阳能光伏产业基地项目侨源气体配套空分生产线扩建项目节能审查的申请》收悉。根据节能法律法规及《四川省固定资产投资项目节能审查实施办法》(川发改环资规〔2023〕380号),我厅委托省工业环境监测研究院对项目节能报告进行了评审,省工业环境监测研究院出具《关于侨源(金堂)气体有限公司通威太阳能光伏产业基地项目侨源气体配套空分生产线扩建项目节能评审情况的报告》(川工环研〔2024〕179号),经审查,现提出如下审查意见:

一、原则同意该项目节能报告。(项目代码2211-510121-07-02-998879)

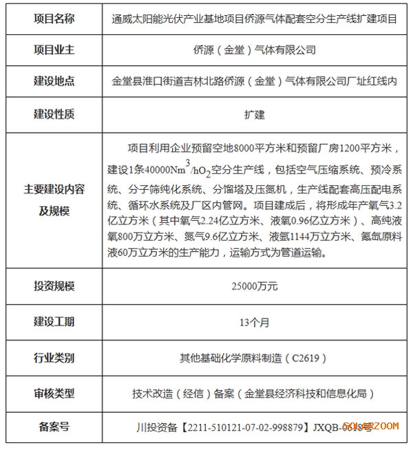
二、项目概况。项目总投资25000万元。项目利用企业预留空地8000平方米和预留厂房1200平方米,建设1条40000Nm3/hO2空分生产线,包括空气压缩系统、预冷系统、分子筛纯化系统、分馏塔及压氮机,生产线配套高压配电系统、循环水系统及厂区内管网。项目建成后,将形成年产氧气3.2亿立方米(其中氧气2.24亿立方米、液氧0.96亿立方米)、高纯液氧800万立方米、氮气9.6亿立方米、液氩1144万立方米、氪氙原料液60万立方米的生产能力,运输方式为管道运输。

三、项目能效水平。项目主要能源消费品种为电,设计年综合能源消费量38365.30吨标准煤(当量值)、102390.71吨标准煤(等价值,电力等价值折标系数按0.328千克标准煤/千瓦时计),其中电31216.68万千瓦时。设计年用耗能工质总量146.32吨标准煤,其中自来水70.11万吨。项目设计当量单位制氧电耗0.319千瓦时/立方米、单位压氮电耗0.104千瓦时/立方米,优于《工业气体空分单位产品能源消耗限额》(DB31/757-2020)中规定的当量单位制氧电耗先进值、单位压氮电耗先进值。项目设计当量单位制氧碳排放量0.04千克二氧化碳当量/立方米、单位压氮碳排放量0.013千克二氧化碳当量/立方米;预计单位工业增加值能耗5.431吨标准煤/万元、单位产值能耗3.113吨标准煤/万元。项目主要用能设备能效满足《重点用能产品设备能效先进水平、节能水平和准入水平(2024年版)》节能水平要求。

四、项目设计、建设单位在落实节能报告各项措施和节能审查意见基础上,应改进和加强以下节能工作:

(一)积极选用高效节能型设备,确保达到能效指标要求。不得使用国家明令禁止和淘汰的落后设备。

(二)加强节能管理,按照《用能单位能源计量器具配备和管理通则》(GB 17167-2006)规定,完善能源计量器具配备,按照《重点用能单位节能管理办法》(2018年第15号令),建设能耗在线监测系统,将能耗监测数据接入四川省重点用能单位能耗在线监测系统省平台。

五、项目建设内容、建设规模、能效水平等发生重大变动的或年综合能源消费量超过本审查意见规定水平10%以上的,项目建设单位应重新进行节能评估,并报我厅审查。项目的节能审查权限发生变化的,应及时提请有权审查机关办理。

六、按照《关于进一步做好固定资产投资项目节能审查验收工作的通知》(川发改环资函〔2023〕512号),在项目正式投入生产使用前,由项目建设单位自主开展节能审查验收工作,编制节能审查验收报告。通过节能审查验收的将节能验收报告报送我厅存档。未经节能验收或验收不合格的项目,不得投入生产、使用。

七、请成都市经济和信息化局依据本审查意见和项目节能报告,对项目设计、施工、竣工验收以及运营管理进行有效监督检查,督促企业严格落实节能报告提出的运营期产品输送、储运方式,确保项目实际运行符合《四川省化工生产建设项目入园指引(试行)》相关要求,及时报告本审查意见落实情况和项目有关重大事项。要进一步优化能源要素配置,充分挖掘节能潜力,推动提高能源利用效率,强化能耗强度降低目标管理,确保完成本地区“十四五”节能目标。

八、请省节能监管事务中心依据《工业节能监察办法》(中华人民共和国工业和信息化部令 第58号),对项目节能审查意见落实情况开展节能监察。

九、按照《成都市经济和信息化局关于通威太阳能光伏产业基地项目侨源气体配套空分生产线扩建项目能耗纳入年度预算增量相关情况说明的报告》,严格落实对该项目能耗的用能预算增量。

十、本意见仅对项目节能报告出具审查意见,项目建设管理请严格按照相关法律法规规章和政策执行。

十一、本审查意见自印发之日起2年内有效,逾期未开工建设或建成时间超过节能报告中预计建成时间2年以上的项目应重新进行节能审查。

附件:侨源(金堂)气体有限公司通威太阳能光伏产业基地项目侨源气体配套空分生产线扩建项目基本概况表

四川省经济和信息化厅

2025年7月7日

附件

侨源(金堂)气体有限公司通威太阳能

光伏产业基地项目侨源气体配套空分

生产线扩建项目基本概况表

【责任编辑:sunnyz】
投稿、咨询、爆料——电话:(021)50315221-812,邮箱:edit@solarzoom.com,QQ:2880163182
关键字阅读: 通威太阳能 光伏发电
0条评论
还没有人评论过,赶快抢沙发吧!

匿名发表

微信公众号:
Solarzoom光伏太阳能网
微博公众号:
SOLARZOOM光伏太阳能网
  • 一天
  • 一周
  • 一月
  • 每日资讯
  • 光伏杂志
  • 专题
  • 每日光伏市场参考
马上订阅
印度商工部反倾销局(DGAD)正式公告,将对中国大陆、台湾、马来西亚等地进口的太阳能电池展开反倾销调查。同时,欧盟对中国大陆的
联系我们:021-50315221 服务邮箱:10000@solarzoom.com