能辉科技签署350MWh储能框架合同_SOLARZOOM光储亿家
设为首页收藏本站联系我们
| | | | | | | | |
能辉科技签署350MWh储能框架合同
  • 2025-12-09 14:45:34
  • 浏览:470
  • 来自:能辉科技

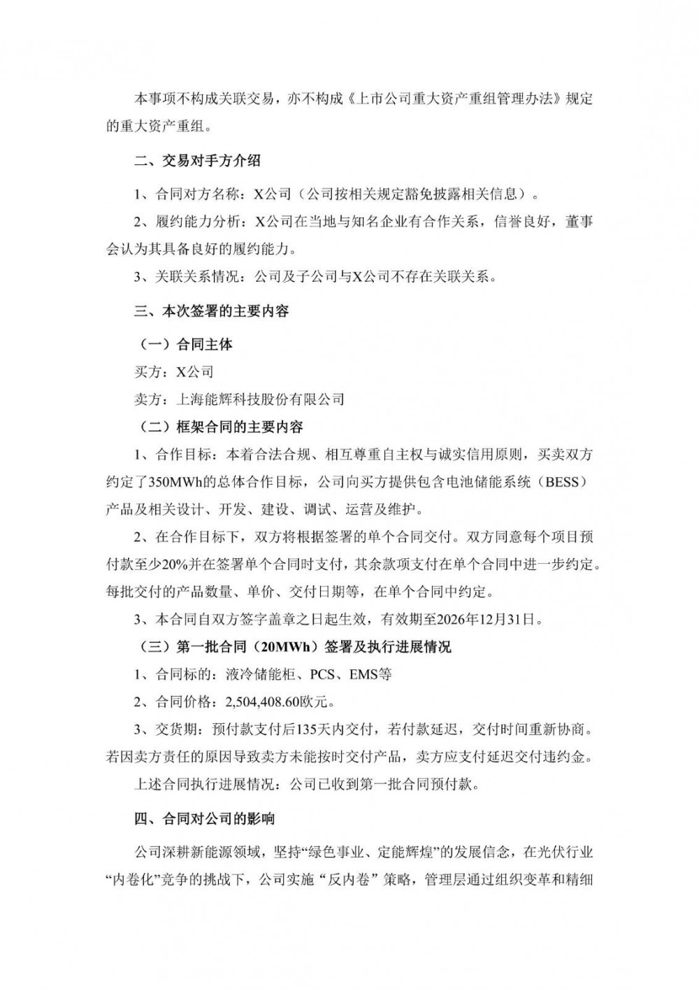
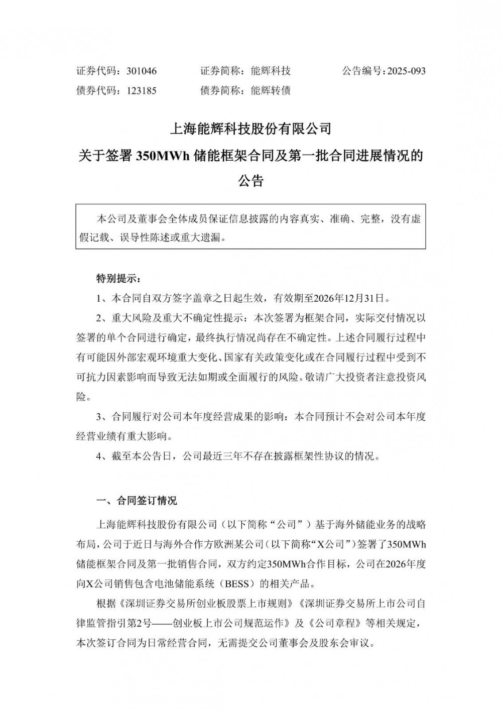
12月8日,能辉科技发布公告称,公司基于海外储能业务的战略布局,公司于近日与海外合作方欧洲某公司签署了350MWh储能框架合同及第一批销售合同,双方约定350MWh合作目标,公司在2026年度向X公司销售包含电池储能系统(BESS)的相关产品。

双方将根据签署的单个合同交付。双方同意每个项目预付款至少20%并在签署单个合同时支付,其余款项支付在单个合同中进一步约定。每批交付的产品数量、单价、交付日期等,在单个合同中约定。

能辉科技表示,本次签署框架合同,是公司长期探索并深耕海外市场、开展市场调研的基础上所达成的合作,对于未来海外储能业务的拓展具有重要意义,有利于提升公司储能业务在海外市场的竞争力和加速订单的转化,符合公司的战略发展方向,符合公司及股东的长远利益。

原公告如下:

【责任编辑:ada.sun】
投稿、咨询、爆料——电话:(021)50315221-812,邮箱:edit@solarzoom.com,QQ:2880163182
关键字阅读: 能辉科技 储能
0条评论
还没有人评论过,赶快抢沙发吧!

匿名发表

微信公众号:
Solarzoom光伏太阳能网
微博公众号:
SOLARZOOM光伏太阳能网
  • 一天
  • 一周
  • 一月
  • 每日资讯
  • 光伏杂志
  • 专题
  • 每日光伏市场参考
马上订阅
印度商工部反倾销局(DGAD)正式公告,将对中国大陆、台湾、马来西亚等地进口的太阳能电池展开反倾销调查。同时,欧盟对中国大陆的
联系我们:021-50315221 服务邮箱:10000@solarzoom.com