海希通讯孙公司中标1.94亿元集装箱式储能项目_SOLARZOOM光储亿家
设为首页收藏本站联系我们
| | | | | | | | |
海希通讯孙公司中标1.94亿元集装箱式储能项目
  • 2025-12-09 15:19:49
  • 浏览:1089
  • 来自:海希通讯

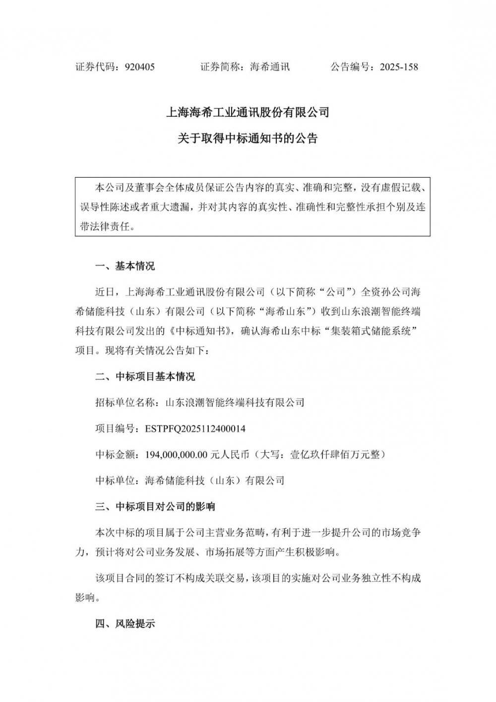
12月8日,海希通讯发布公告称,公司全资孙公司海希储能科技(山东)有限公司收到山东浪潮智能终端科技有限公司发出的《中标通知书》,确认海希山东中标“集装箱式储能系统”项目。

海希通讯表示,本次中标的项目属于公司主营业务范畴,有利于进一步提升公司的市场竞争力,预计将对公司业务发展、市场拓展等方面产生积极影响。该项目合同的签订不构成关联交易,该项目的实施对公司业务独立性不构成影响。

原公告如下:

【责任编辑:ada.sun】
投稿、咨询、爆料——电话:(021)50315221-812,邮箱:edit@solarzoom.com,QQ:2880163182
0条评论
还没有人评论过,赶快抢沙发吧!

匿名发表

微信公众号:
Solarzoom光伏太阳能网
微博公众号:
SOLARZOOM光伏太阳能网
  • 一天
  • 一周
  • 一月
  • 每日资讯
  • 光伏杂志
  • 专题
  • 每日光伏市场参考
马上订阅
印度商工部反倾销局(DGAD)正式公告,将对中国大陆、台湾、马来西亚等地进口的太阳能电池展开反倾销调查。同时,欧盟对中国大陆的
联系我们:021-50315221 服务邮箱:10000@solarzoom.com