内蒙古包头市昆都仑区开展启动2025年四季度分布式光伏项目申报_SOLARZOOM光储亿家
设为首页收藏本站联系我们
| | | | | | | | |
内蒙古包头市昆都仑区开展启动2025年四季度分布式光伏项目申报
  • 2025-12-09 16:19:43
  • 浏览:1151
  • 来自:昆区政府网

12月8日,内蒙古包头市昆都仑区发展和改革委员会关于2025年四季度分布式光伏项目开展申报工作的通知。

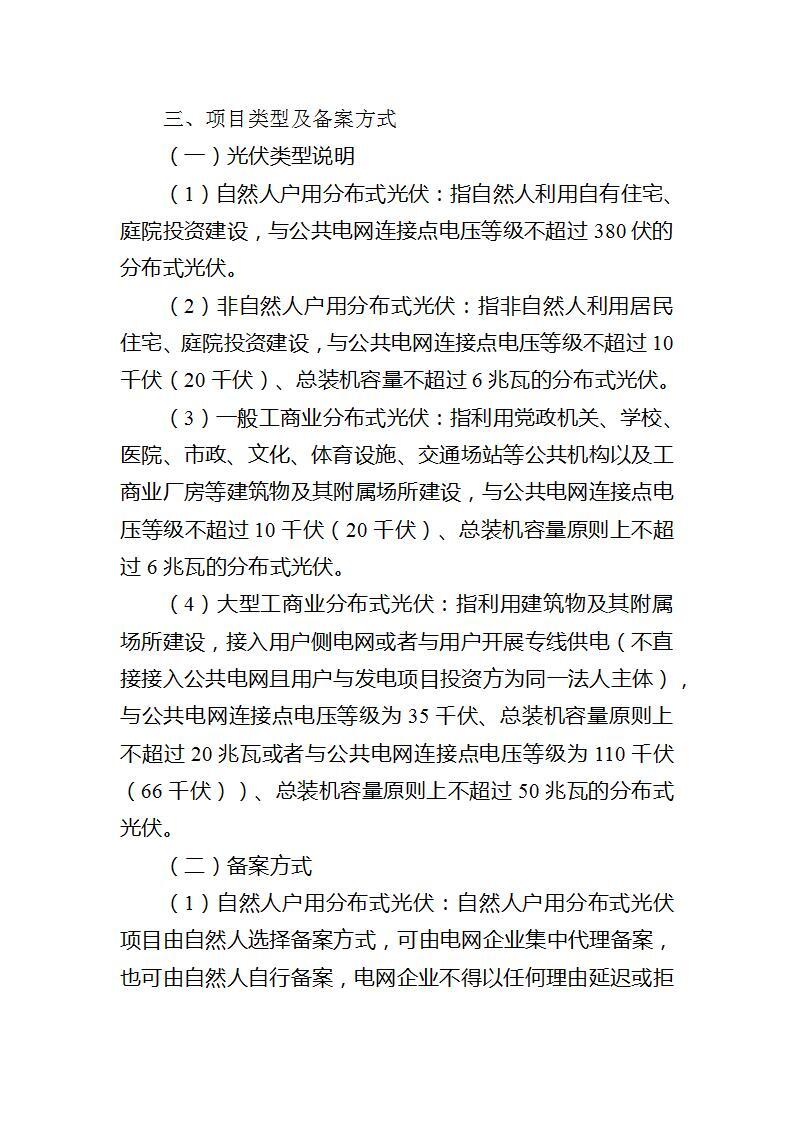
文件指出,申报项目类型:非自然人户用分布式光伏项目、一般工商业分布式光伏项目、大型工商业分布式光伏项目。?

项目建设规模:非自然人户用分布式光伏总装机容量不超过6兆瓦;一般工商业分布式光伏总装机容量原则上不超过6兆瓦;大型工商业分布式光伏总装机容量原则上不超过50兆瓦(备案容量为交流侧容量)。

详情如下:

昆都仑区发展和改革委员会关于2025年四季度分布式光伏项目开展申报工作的通知

根据《企业投资项目核准和备案管理办法》(国家发展和改革委员会令2017年第2号)《国家能源局关于印发〈分布式光伏发电开发建设管理办法〉的通知》(国能发新能规〔2025〕7号)《内蒙古自治区能源局关于印发〈内蒙古自治区分布式光伏项目开发建设管理实施细则〉的通知》(内能源发〔2025〕5号)《包头市发展和改革委员会关于印发〈包头市分布式光伏开发建设管理办法〉的通知》(包发改能源字〔2025〕626号)有关文件要求,为加快推进昆都仑区分布式光伏项目建设,昆都仑区发展和改革委员会就分布式光伏项目开展审查工作。

一、基本情况

申报项目类型:非自然人户用分布式光伏项目、一般工商业分布式光伏项目、大型工商业分布式光伏项目。

二、申报条件与要求

(一)项目建设地点:由申报单位自行调研并确认。

(二)项目接入:由申报单位自行确认接入。

(三)项目建设规模:非自然人户用分布式光伏总装机容量不超过6兆瓦;一般工商业分布式光伏总装机容量原则上不超过6兆瓦;大型工商业分布式光伏总装机容量原则上不超过50兆瓦(备案容量为交流侧容量)。

三、申报流程

发布申报通知→企业自行对接供电公司确定接入点、可接入容量→编制申报方案→提交申请→评审→出具书面意见→进行备案。

四、企业资格要求

(一)申报主体

1.申报企业须是在中华人民共和国境内依法注册登记的企业法人;

2.申报企业如用集团分公司(非独立法人)参与申报,应取得并提供其上级总公司(集团公司)针对本项目的授权文件。

(二)信用要求

1.“信用中国”未被列入严重失信主体名单;

2.“中国执行信息公开网”未被列入失信被执行人名单;

3.“国家企业信用信息公示系统”未被列入严重违法失信企业名单;

4. “中国政府采购网”未被列入政府采购严重违法失信行为记录名单。

五、时间及地点安排

1.申报企业递交申报材料时间:2025年12月8日—2025年12月19日。

2.申报企业递交申报材料地点:申报企业将申报请示和申报材料(加盖公章的电子版)发送至邮箱kqfgwny@163.com,邮件标题请注明XX公司昆都仑区分布式光伏项目申报材料(邮件备注联系人及联系方式)。

六、联系方式

地址:内蒙古自治区包头市昆都仑区人民政府2号楼405室

联系人:李碧璇 田浩杰

联系电话:0472-2836724

附件:《昆都仑区分布式光伏发电项目审批服务指南》.docx

昆都仑区发展和改革委员会

2025年12月8日

【责任编辑:ada.sun】
投稿、咨询、爆料——电话:(021)50315221-812,邮箱:edit@solarzoom.com,QQ:2880163182
关键字阅读: 内蒙古包头 分布式光伏
0条评论
还没有人评论过,赶快抢沙发吧!

匿名发表

微信公众号:
Solarzoom光伏太阳能网
微博公众号:
SOLARZOOM光伏太阳能网
  • 一天
  • 一周
  • 一月
  • 每日资讯
  • 光伏杂志
  • 专题
  • 每日光伏市场参考
马上订阅
印度商工部反倾销局(DGAD)正式公告,将对中国大陆、台湾、马来西亚等地进口的太阳能电池展开反倾销调查。同时,欧盟对中国大陆的
联系我们:021-50315221 服务邮箱:10000@solarzoom.com