正泰电器2026年拟采购不超35亿元光伏组件_SOLARZOOM光储亿家
设为首页收藏本站联系我们
| | | | | | | | |
正泰电器2026年拟采购不超35亿元光伏组件
  • 2025-12-11 15:28:52
  • 浏览:1984
  • 来自:正泰电器

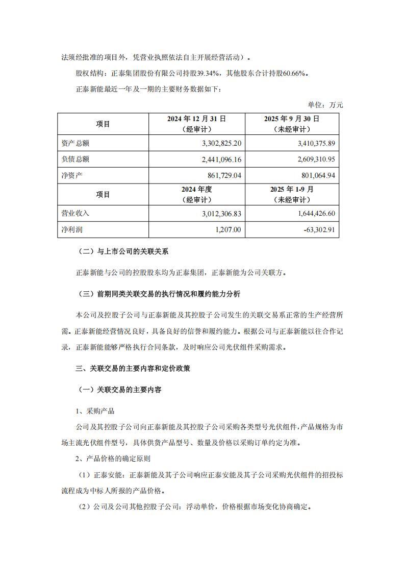
12月10日,正泰电器发布关于2026年度预计向关联方采购光伏组件的公告。

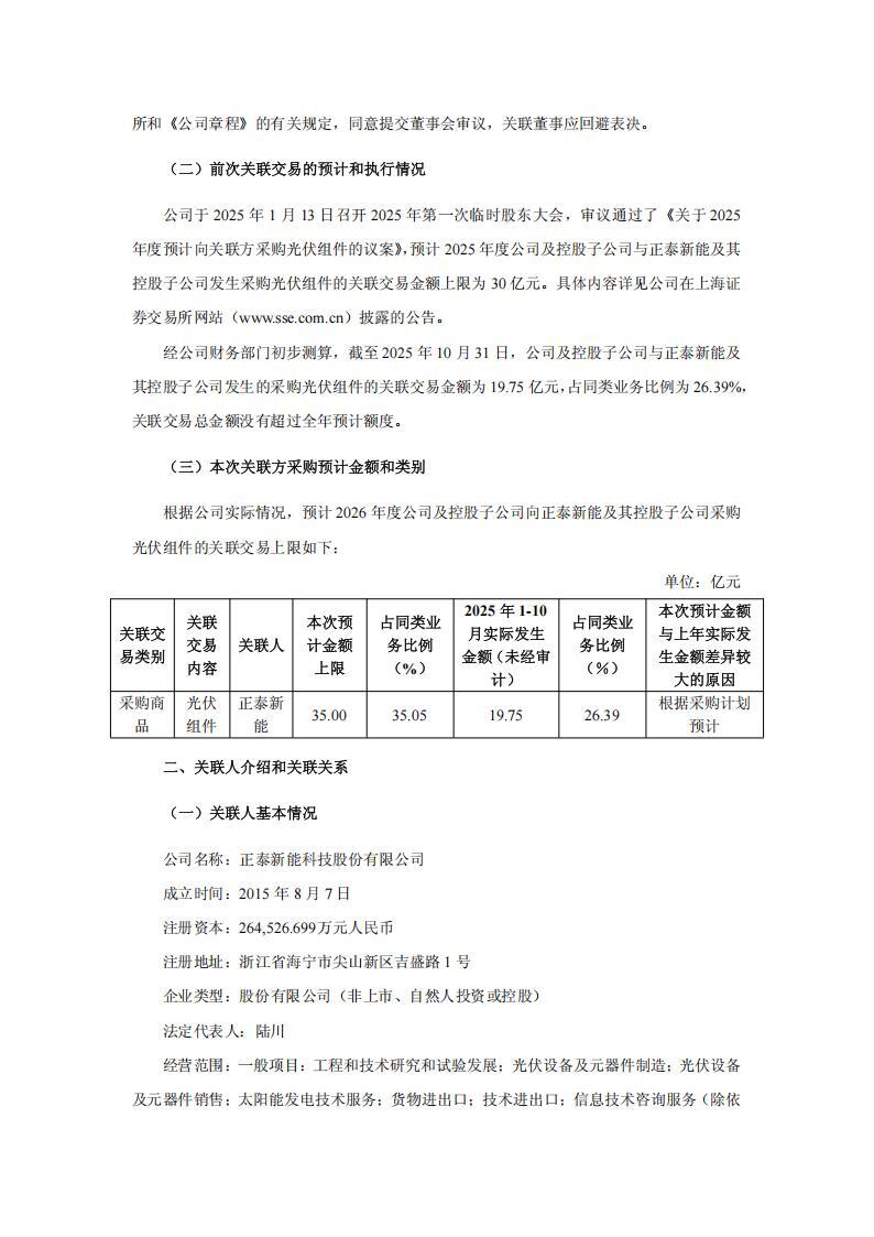
根据公告, 2025 年 12 月 9 日,正泰电器召开第十届董事会第九次会议审议通过了《关于 2026 年度预计向关联方采购光伏组件的议案》,预计 2026 年度公司及控股子公司(包括但不限于正泰安能数字能源(浙江)股份有限公司(简称“正泰安能”)及其子公司、浙江正泰新能源开发有限公司(简称“正泰新能源”)及其子公司及公司其他控股子公司)向正泰新能科技股份有限公司(简称“正泰新能”)及其控股子公司采购光伏组件交易金额合计不超过 35 亿元。

截至 2025 年 10 月 31 日,正泰电器及控股子公司与正泰新能及其控股子公司发生的采购光伏组件的关联交易金额为 19.75 亿元。

详情如下:

【责任编辑:ada.sun】
投稿、咨询、爆料——电话:(021)50315221-812,邮箱:edit@solarzoom.com,QQ:2880163182
关键字阅读: 正泰电器 光伏组件 采购
0条评论
还没有人评论过,赶快抢沙发吧!

匿名发表

微信公众号:
Solarzoom光伏太阳能网
微博公众号:
SOLARZOOM光伏太阳能网
  • 一天
  • 一周
  • 一月
  • 每日资讯
  • 光伏杂志
  • 专题
  • 每日光伏市场参考
马上订阅
印度商工部反倾销局(DGAD)正式公告,将对中国大陆、台湾、马来西亚等地进口的太阳能电池展开反倾销调查。同时,欧盟对中国大陆的
联系我们:021-50315221 服务邮箱:10000@solarzoom.com