光伏设备龙头与与海外某光伏企业签订2亿元光伏设备采购合同_SOLARZOOM光储亿家
设为首页收藏本站联系我们
| | | | | | | | |
光伏设备龙头与与海外某光伏企业签订2亿元光伏设备采购合同
  • 2025-12-12 15:28:50
  • 浏览:1634
  • 来自:宇晶股份

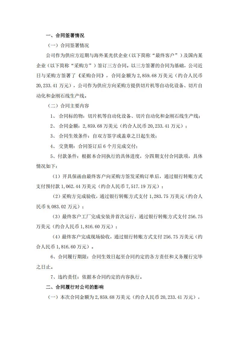
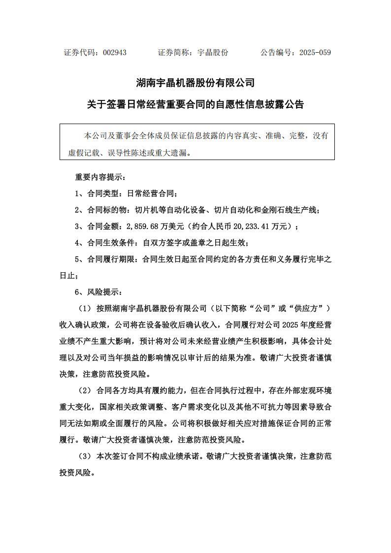
12月12日,宇晶股份发布关于签署日常经营重要合同的自愿性信息披露公告。

公告披露,宇晶股份作为供应方近期与海外某光伏企业(以下简称“最终客户”)及国内某企业(以下简称“采购方”)签订三方合同。以三方签署的合同为基础,宇晶股份近日与采购方签署了《采购合同》,合同金额为 2.859.68 万美元(约合人民币20.233.41 万元),宇晶股份作为供应方向采购方提供切片机等自动化设备、切片自动化和金刚石线生产线。

【责任编辑:ada.sun】
投稿、咨询、爆料——电话:(021)50315221-812,邮箱:edit@solarzoom.com,QQ:2880163182
0条评论
还没有人评论过,赶快抢沙发吧!

匿名发表

微信公众号:
Solarzoom光伏太阳能网
微博公众号:
SOLARZOOM光伏太阳能网
  • 一天
  • 一周
  • 一月
  • 每日资讯
  • 光伏杂志
  • 专题
  • 每日光伏市场参考
马上订阅
印度商工部反倾销局(DGAD)正式公告,将对中国大陆、台湾、马来西亚等地进口的太阳能电池展开反倾销调查。同时,欧盟对中国大陆的
联系我们:021-50315221 服务邮箱:10000@solarzoom.com