海博思创全资子公司拟投资20亿元建设智能绿色储能工厂项目_SOLARZOOM光储亿家
设为首页收藏本站联系我们
| | | | | | | | |
海博思创全资子公司拟投资20亿元建设智能绿色储能工厂项目
  • 2025-12-24 10:46:07
  • 浏览:1773
  • 来自:海博思创

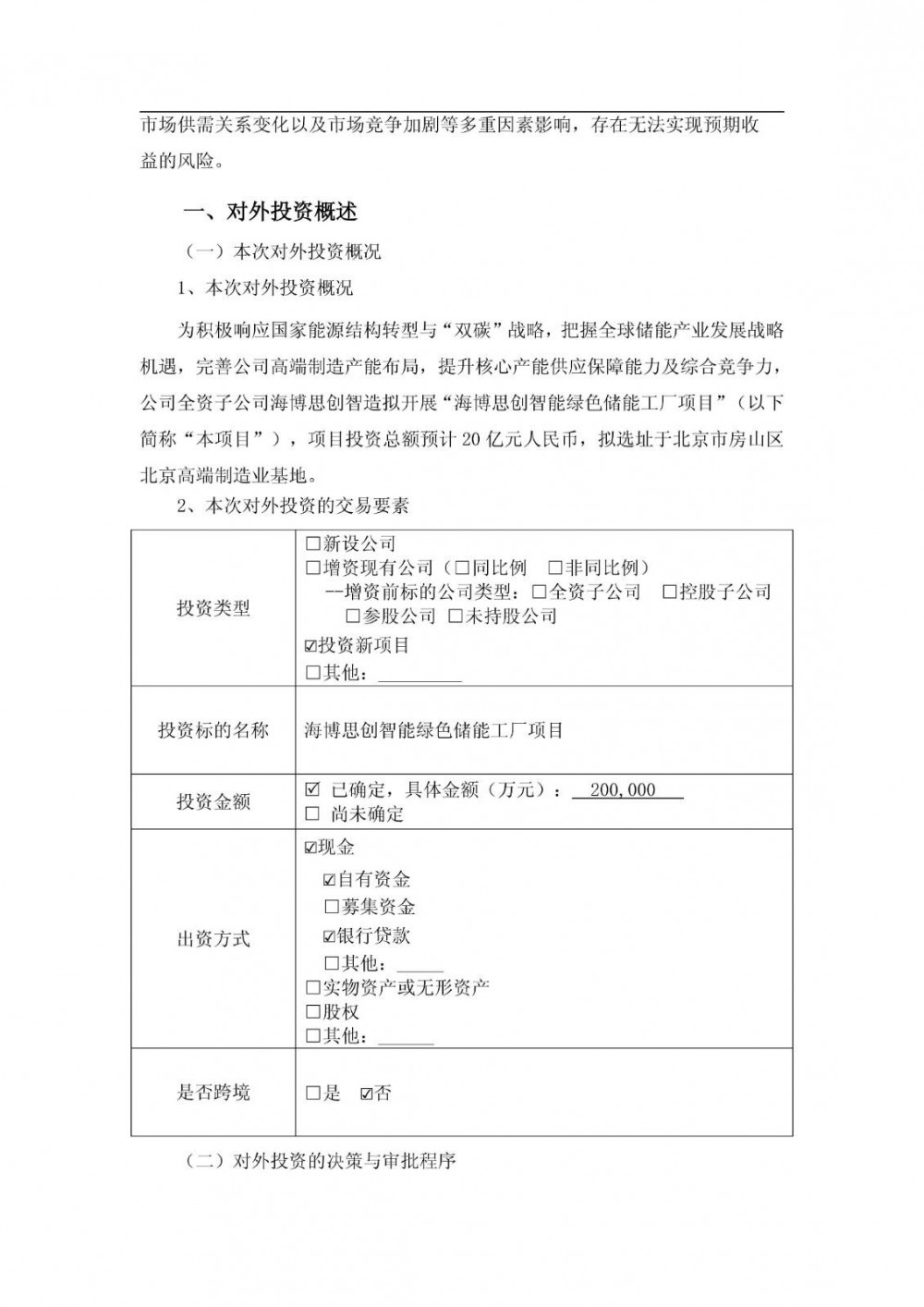
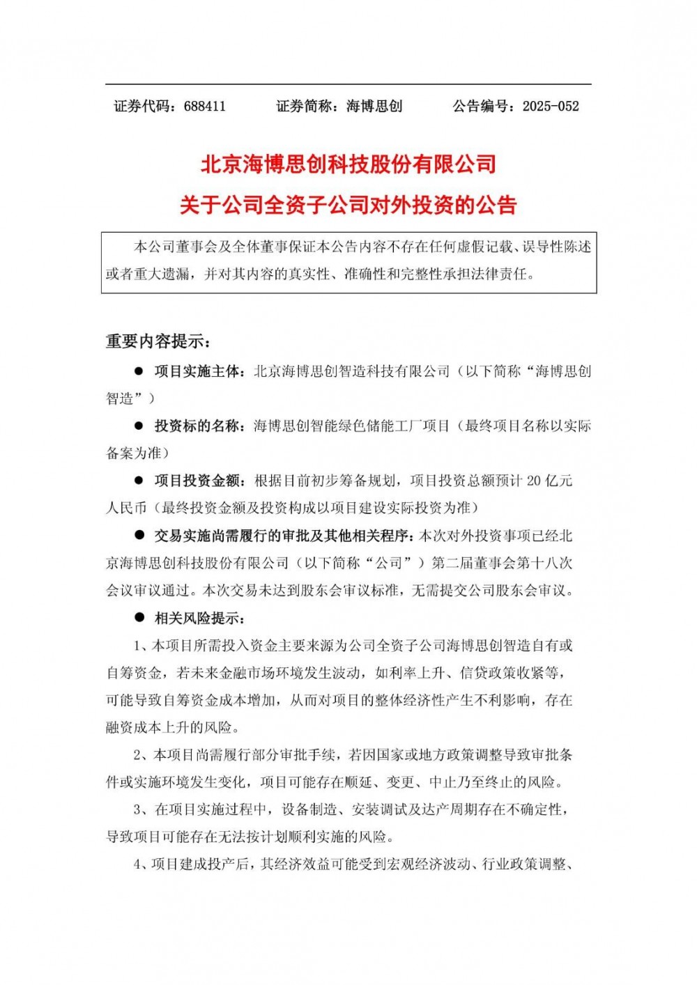
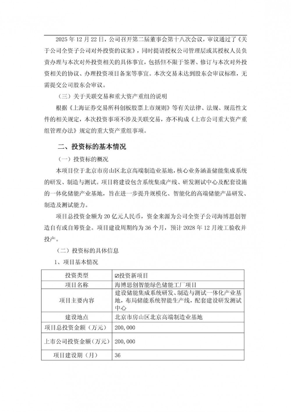
12月23日,海博思创发布公告称,为积极响应国家能源结构转型与“双碳”战略,把握全球储能产业发展战略机遇,完善公司高端制造产能布局,提升核心产能供应保障能力及综合竞争力,公司全资子公司海博思创智造拟开展“海博思创智能绿色储能工厂项目”,项目投资总额预计20亿元人民币,拟选址于北京市房山区北京高端制造业基地。

项目建设周期约为36个月,预计2028年12月竣工验收并投产。

海博思创表示,本次对外投资符合国家产业政策导向及公司整体发展战略,是公司把握储能行业发展机遇、巩固和提升行业领先地位的重要战略举措。项目建成后,将有效补充公司未来业务发展面临的产能缺口,提升供应保障能力与响应速度。通过引入先进的智能化制造体系,提升生产效率、优化产品成本结构,从而增强公司产品的综合竞争力。本项目的实施预计将对公司未来财务状况和经营成果产生积极影响,有助于提升公司的长期可持续发展能力与盈利能力。

原公告如下:

【责任编辑:ada.sun】
投稿、咨询、爆料——电话:(021)50315221-812,邮箱:edit@solarzoom.com,QQ:2880163182
0条评论
还没有人评论过,赶快抢沙发吧!

匿名发表

微信公众号:
Solarzoom光伏太阳能网
微博公众号:
SOLARZOOM光伏太阳能网
  • 一天
  • 一周
  • 一月
  • 每日资讯
  • 光伏杂志
  • 专题
  • 每日光伏市场参考
马上订阅
印度商工部反倾销局(DGAD)正式公告,将对中国大陆、台湾、马来西亚等地进口的太阳能电池展开反倾销调查。同时,欧盟对中国大陆的
联系我们:021-50315221 服务邮箱:10000@solarzoom.com