中标 | 1.025元/Wh!河南汝州市温泉镇200MW/400MWH独立储能EPC工程中标候选人公示_SOLARZOOM光储亿家
设为首页收藏本站联系我们
| | | | | | | | |
中标 | 1.025元/Wh!河南汝州市温泉镇200MW/400MWH独立储能EPC工程中标候选人公示
  • 2025-10-22 15:46:38
  • 浏览:1632
  • 来自:中国招标投标公共服务平台

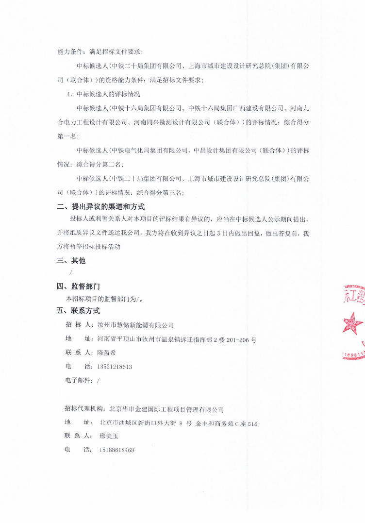
10月21日,汝州市温泉镇200MW/400MWH独立储能电站项目(勘察-EPC总承包)中标候选人公示。

第一中标候选人为中铁十六局集团有限公司、中铁十六局集团广西建设有限公司、河南九合电力工程设计有限公司、河南同兴勘测设计有限公司(联合体),投标报价40999.946万元,折合单价1.024999元/Wh;第二中标候选人为中铁电气化局集团有限公司、中昌设计集团有限公司(联合体),投标报价40999.98万元,折合单价1.0249995元/Wh;第三中标候选人为中铁二十局集团有限公司、上海市城市建设设计研究总院(集团)有限公司(联合体),投标报价40999.984万元,折合单价1.0249996元/Wh。

原公告如下:

【责任编辑:ada.sun】
投稿、咨询、爆料——电话:(021)50315221-812,邮箱:edit@solarzoom.com,QQ:2880163182
关键字阅读: 储能 EPC 中标 河南汝州
0条评论
还没有人评论过,赶快抢沙发吧!

匿名发表

微信公众号:
Solarzoom光伏太阳能网
微博公众号:
SOLARZOOM光伏太阳能网
  • 一天
  • 一周
  • 一月
  • 每日资讯
  • 光伏杂志
  • 专题
  • 每日光伏市场参考
马上订阅
印度商工部反倾销局(DGAD)正式公告,将对中国大陆、台湾、马来西亚等地进口的太阳能电池展开反倾销调查。同时,欧盟对中国大陆的
联系我们:021-50315221 服务邮箱:10000@solarzoom.com