5508万元!爱旭股份采购BC电池设备_SOLARZOOM光储亿家
设为首页收藏本站联系我们
| | | | | | | | |
5508万元!爱旭股份采购BC电池设备
  • 2025-12-11 11:54:50
  • 浏览:1644
  • 来自:爱旭

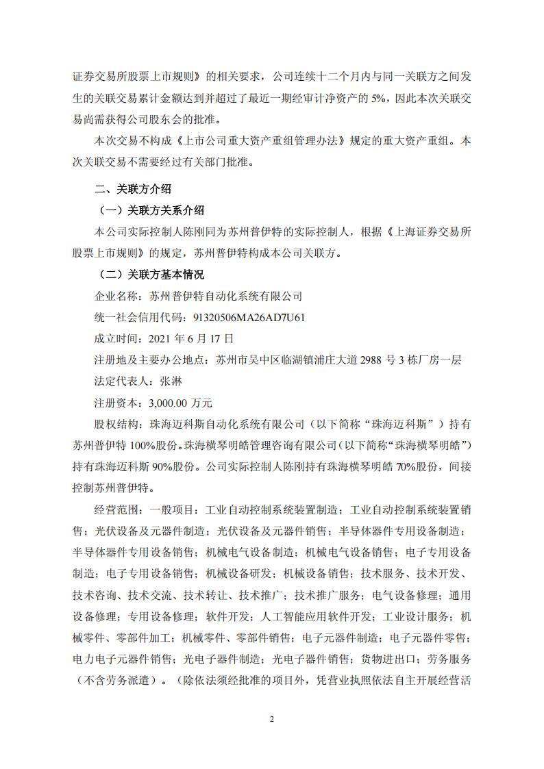
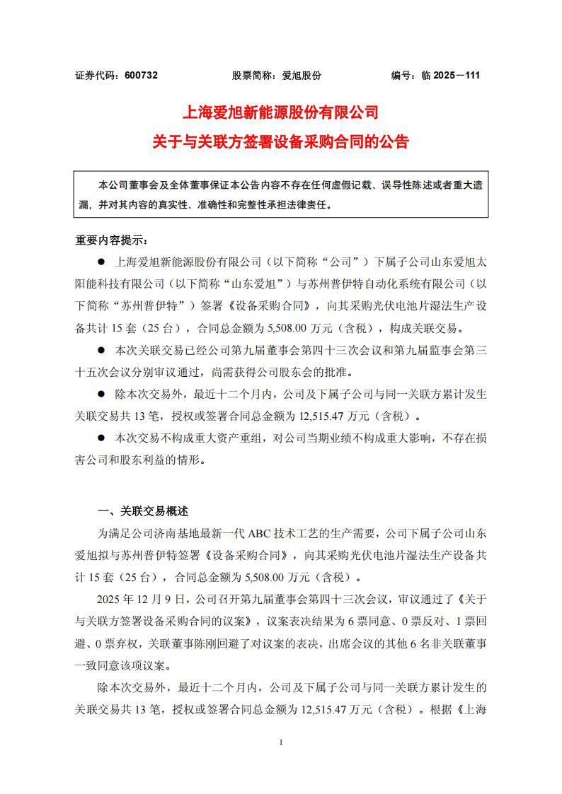
12月11日,爱旭股份发布关于与关联方签署设备采购合同的公告。

根据公告,上海爱旭新能源股份有限公司下属子公司山东爱旭太阳能科技有限公司(简称“山东爱旭”)与苏州普伊特自动化系统有限公司(简称“苏州普伊特”)签署《设备采购合同》,向其采购光伏电池片湿法生产设备共计 15 套(25 台),合同总金额为 5.508.00 万元(含税),构成关联交易。

【责任编辑:ada.sun】
投稿、咨询、爆料——电话:(021)50315221-812,邮箱:edit@solarzoom.com,QQ:2880163182
关键字阅读: 爱旭 BC 电池设备
0条评论
还没有人评论过,赶快抢沙发吧!

匿名发表

微信公众号:
Solarzoom光伏太阳能网
微博公众号:
SOLARZOOM光伏太阳能网
  • 一天
  • 一周
  • 一月
  • 每日资讯
  • 光伏杂志
  • 专题
  • 每日光伏市场参考
马上订阅
印度商工部反倾销局(DGAD)正式公告,将对中国大陆、台湾、马来西亚等地进口的太阳能电池展开反倾销调查。同时,欧盟对中国大陆的
联系我们:021-50315221 服务邮箱:10000@solarzoom.com