39个风光项目,15个绿电园区!山西公布2026年省级重点工程项目名单_SOLARZOOM光储亿家
设为首页收藏本站联系我们
| | | | | | | | |
39个风光项目,15个绿电园区!山西公布2026年省级重点工程项目名单
  • 2026-01-07 10:36:45
  • 浏览:1427
  • 来自:山西省人民政府

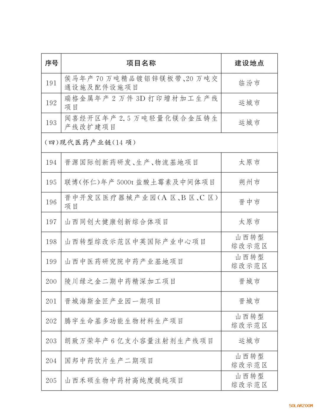
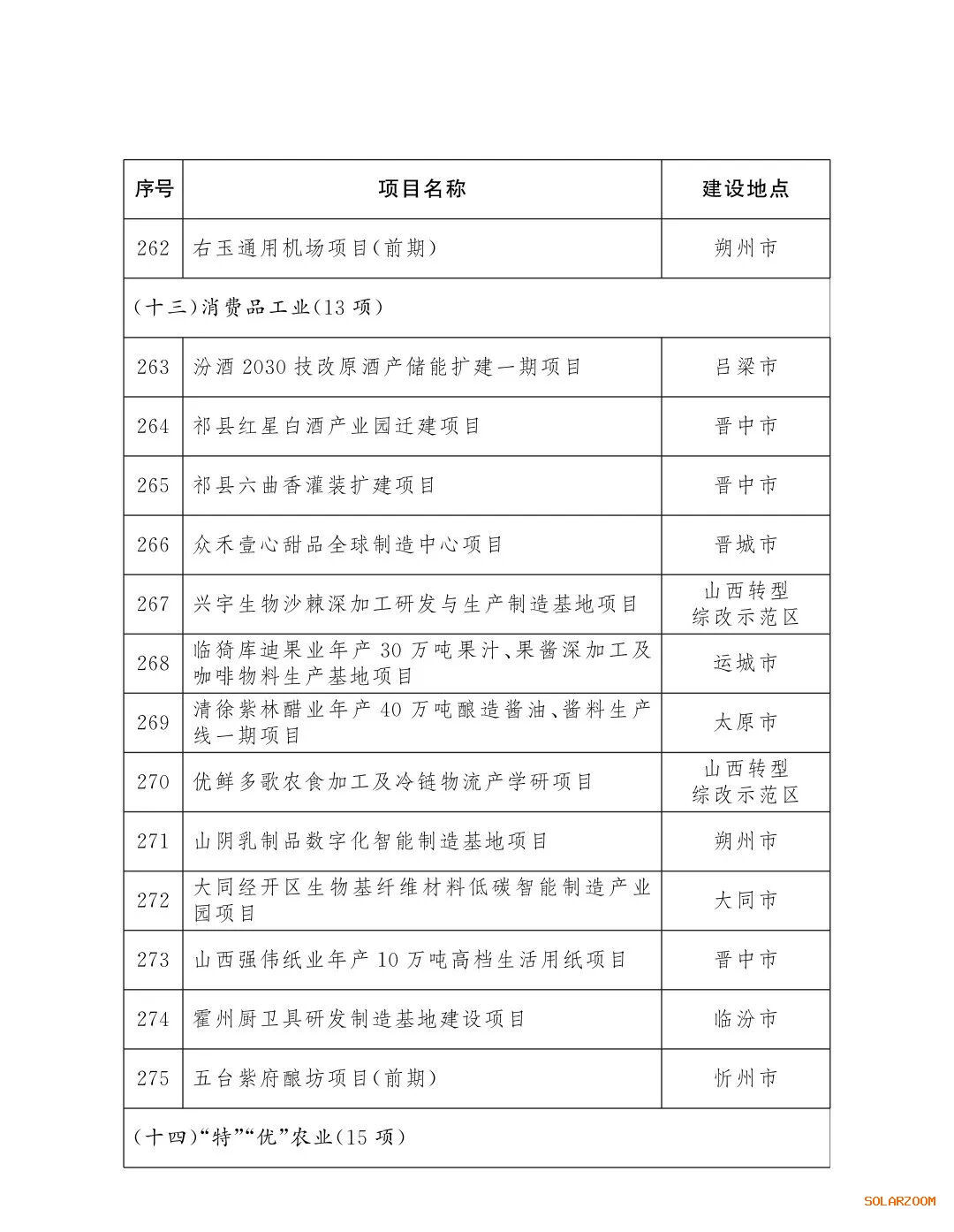
1月4日,山西省人民政府办公厅发布关于印发2026年省级重点工程项目名单的通知。

根据项目清单,有39个项目与光伏相关。其中,风光发电项目19个,绿电园区项目15个,能源先进装备项目3个,能源综合解决方案项目2个。

具体如下:

全文如下:

山西省人民政府办公厅关于印发2026年省级重点工程项目名单的通知

晋政办发〔2025〕39号

各市、县人民政府,省人民政府各委、办、厅、局:

2026年省级重点工程项目名单已经省政府研究确定,现印发给你们,请按照山西省重点工程项目总指挥部工作要求,强化服务保障,协调落实建设条件,做实项目调度推进,确保项目顺利实施。项目建设中确需占用耕地的,要严格落实占补平衡和进出平衡。省级重点工程项目实行动态管理,可根据工作需要和项目实施情况,按程序进行调整补充。

山西省人民政府办公厅

2025年12月31日

(此件公开发布)

【责任编辑:ada.sun】
投稿、咨询、爆料——电话:(021)50315221-812,邮箱:edit@solarzoom.com,QQ:2880163182
关键字阅读: 山西 重点工程 风光项目
0条评论
还没有人评论过,赶快抢沙发吧!

匿名发表

微信公众号:
Solarzoom光伏太阳能网
微博公众号:
SOLARZOOM光伏太阳能网
  • 一天
  • 一周
  • 一月
  • 每日资讯
  • 光伏杂志
  • 专题
  • 每日光伏市场参考
马上订阅
印度商工部反倾销局(DGAD)正式公告,将对中国大陆、台湾、马来西亚等地进口的太阳能电池展开反倾销调查。同时,欧盟对中国大陆的
联系我们:021-50315221 服务邮箱:10000@solarzoom.com