国家发改委:光伏电站出现这些情形,被判定为电力重大隐患_SOLARZOOM光储亿家
设为首页收藏本站联系我们
| | | | | | | | |
国家发改委:光伏电站出现这些情形,被判定为电力重大隐患
  • 2026-04-10 13:59:24
  • 浏览:6671
  • 来自:国家发改委

4月9日,国家发展和改革委员会发布《电力重大事故隐患判定标准及治理监督管理规定》 2026年第41号令。

文件指出,本规定所称重大隐患是指电力企业因安全风险管控措施缺失、失效或者弱化,可能造成大面积停电、重大人员伤亡、重大经济损失等严重后果的人的不安全行为、物的不安全状态、作业场所或者作业环境的其他不安全因素和安全管理上的缺陷。

本规定适用于电力领域重大隐患的判定、排查治理及监督管理。危险化学品、消防(火灾)、特种设备等有关行业领域对重大事故隐患判定标准另有规定的,适用其规定。

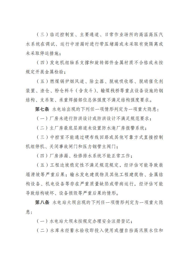
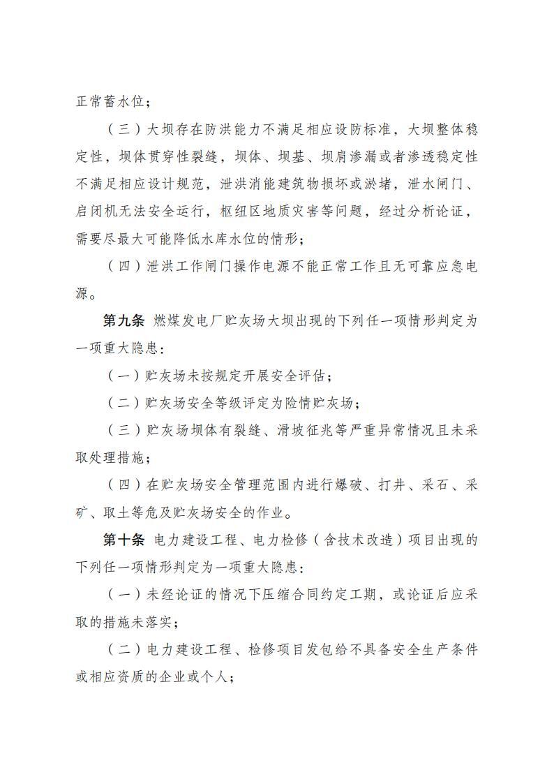
重大隐患判定标准中,电网或电力设备设施出现的下列任一项情形判定为一项重大隐患:

并入220千伏以上电压等级电网的风电场、光伏电站、电化学储能电站不具备国家标准规定的低电压穿越能力、高电压穿越能力、电压控制能力、动态无功支撑能力和频率运行适应性,或未按电力调度机构要求将有功功率控制系统、无功电压控制系统投入运行,或未按国家标准要求完成并网试验;

直流±800千伏、交流1000千伏以上变压器(换流变)监测的乙炔含量达到 5微升/升或周增量超过2微升/升,或氢气含量超过450微升/升,或总烃含量超过450微升/升。

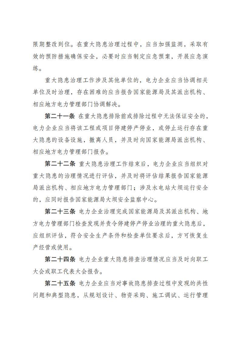
需要注意的是,电力企业的主要负责人未组织建立并落实重大隐患排查治理工作机制,或者未及时消除重大隐患的,责令限期改正,处二万元以上五万元以下的罚款;逾期未改正的,处五万元以上十万元以下的罚款。

电力企业未建立重大隐患排查治理制度,或者重大隐患排查治理情况未报告的,责令限期改正,处十万元以下的罚款;逾期未改正的,责令停建停产停业整顿,并处十万元以上二十万元以下的罚款,对其直接负责的主管人员和其他直接责任人员处二万元以上五万元以下的罚款;构成犯罪的,依照刑法有关规定追究刑事责任。

电力企业未将重大隐患排查治理情况如实记录或者未向从业人员通报的,责令限期改正,处十万元以下的罚款;逾期未改正的,责令停建停产停业整顿,并处十万元以上二十万元以下的罚款,对其直接负责的主管人员和其他直接责任人员处二万元以上五万元以下的罚款。

电力企业未采取措施消除重大隐患的,责令立即消除或者限期消除,处五万元以下的罚款;电力企业拒不执行的,责令停建停产停业整顿,对其直接负责的主管人员和其他直接责任人员处五万元以上十万元以下的罚款;构成犯罪的,依照刑法有关规定追究刑事责任。

本规定自2026年7月1日起施行。

全文如下:

《电力重大事故隐患判定标准及治理监督管理规定》 2026年第41号令

中华人民共和国国家发展和改革委员会令

第41号

《电力重大事故隐患判定标准及治理监督管理规定》已经2026年3月16日第29次委务会议审议通过,现予公布,自2026年7月1日起施行。

主任:郑栅洁

2026年3月18日

电力重大事故隐患判定标准及治理监督管理规定.pdf

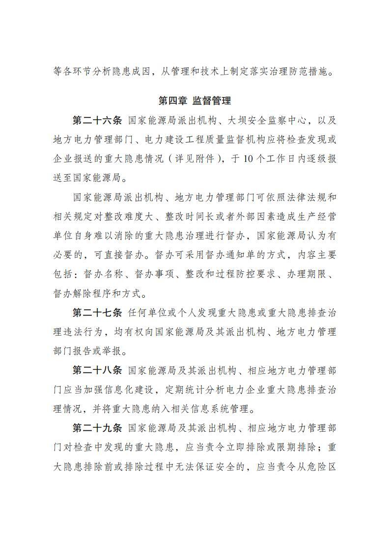
【责任编辑:ada.sun】
投稿、咨询、爆料——电话:(021)50315221-812,邮箱:edit@solarzoom.com,QQ:2880163182
0条评论
还没有人评论过,赶快抢沙发吧!

匿名发表

微信公众号:
Solarzoom光伏太阳能网
微博公众号:
SOLARZOOM光伏太阳能网
  • 一天
  • 一周
  • 一月
  • 每日资讯
  • 光伏杂志
  • 专题
  • 每日光伏市场参考
马上订阅
印度商工部反倾销局(DGAD)正式公告,将对中国大陆、台湾、马来西亚等地进口的太阳能电池展开反倾销调查。同时,欧盟对中国大陆的
联系我们:021-50315221 服务邮箱:10000@solarzoom.com