爱旭股份采购4950万元光伏设备_SOLARZOOM光储亿家
设为首页收藏本站联系我们
| | | | | | | | |
爱旭股份采购4950万元光伏设备
  • 2026-04-17 14:15:55
  • 浏览:2166
  • 来自:爱旭股份

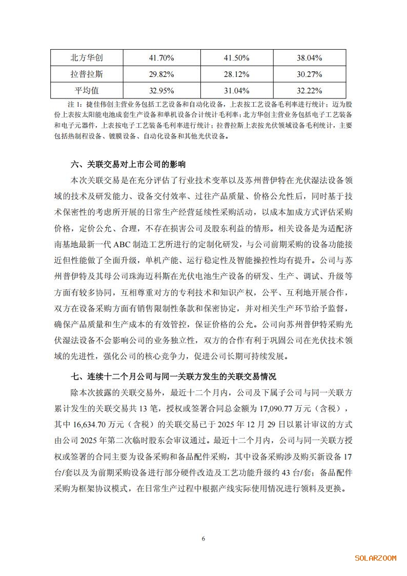
4月17日,爱旭股份发布关于与关联方签署设备采购合同的公告。

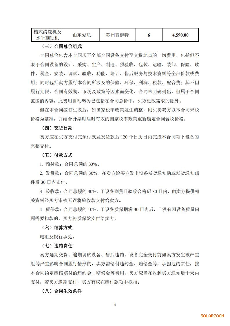
公告显示,爱旭股份下属子公司山东爱旭太阳能科技有限公司(以下简称“山东爱旭”)拟与苏州普伊特自动化系统有限公司(以下简称“苏州普伊特”)签署《设备采购合同》,向其采购光伏电池片湿法生 产设备共计 6 套(10 台),合同总金额为 4,590.00 万元(含税)。

爱旭股份表示,苏州普伊特及其母公司珠海迈科斯多年来一直是公司光伏湿法制程设备的指定供应商,为公司提供各类型、高质量的定制化专用设备,包括槽式清洗机、水平酸洗机、涂布机、去膜返工机等,拥有丰富的研发和制造经验。同时出于防止技术扩散和技术保密方面的考虑,本次采购的相关 ABC 核心设备选择苏州普伊特为设备供应商是合理且必要的。

【责任编辑:ada.sun】
投稿、咨询、爆料——电话:(021)50315221-812,邮箱:edit@solarzoom.com,QQ:2880163182
关键字阅读: 爱旭 光伏设备
0条评论
还没有人评论过,赶快抢沙发吧!

匿名发表

微信公众号:
Solarzoom光伏太阳能网
微博公众号:
SOLARZOOM光伏太阳能网
  • 一天
  • 一周
  • 一月
  • 每日资讯
  • 光伏杂志
  • 专题
  • 每日光伏市场参考
马上订阅
印度商工部反倾销局(DGAD)正式公告,将对中国大陆、台湾、马来西亚等地进口的太阳能电池展开反倾销调查。同时,欧盟对中国大陆的
联系我们:021-50315221 服务邮箱:10000@solarzoom.com